Approximately 19,940 new cases of acute myeloid leukemia (AML) will be diagnosed in 2020 with an estimated 11,180 deaths, which has remained steady for 3 decades. We established that allogeneic natural killer (NK) cell infusions have an antileukemic effect and induce remission in 25-40% of relapsed/refractory AML patients. After hundreds of individual donor product infusions, we noted therapeutic limitations to include effector potency, cell numbers,persistence, specificity and exportability. To overcome these barriers, we developed a robust genetic editing and manufacturing platform for the uniform engineering and expansion of high-quality NK cells derived from induced pluripotent stem cells (iPSCs). This manufacturing system allows efficient production of iPSC-derived NK (iNK) cells engineered to enhance persistence and potency, and enables distribution of highly homogenous iNK cells to multiple clinical sites and multi-dosing to treat patients on-demand with advanced cancer.
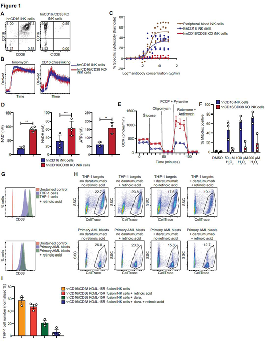
We hypothesized that iNK cells could be combined with the anti-CD38 monoclonal antibody daratumumab (dara) to directly target various tumors and harness their antibody-dependent cellular cytotoxicity (ADCC) potential. Previously, we reported on our ability to effectively target multiple myeloma with our FT538 program (the iNK defined below), now FDA approved for clinical trials. Here we discuss applying these same engineered iNK cells to specifically target and kill AML blasts induced to upregulate CD38 by retinoic acid exposure. We utilized iNK cells expressing a high-affinity, non-cleavable version of CD16 (the Fc receptor that mediates ADCC) termed hnCD16 alone or combined with CD38 knockout (KO) to prevent dara-mediated NK cell fratricide (Fig. 1A). CD38 KO iNK cells had intact calcium flux in response to ionomycin or CD16 crosslinking (Fig. 1B). Adding dara to peripheral blood NK cells or hnCD16 iNK cells triggered ADCC-mediated fratricide, while hnCD16/CD38 KO iNK cells that cannot be targeted by dara were unaffected (Fig 1C).
CD38, expressed intracellularly and on the plasma membrane, functions as an NADase, degrading nicotinamide adenine dinucleotide (NAD+) into ADP-ribose and nicotinamide. Because NAD+ levels influence several key metabolic pathways, we assessed the impact of CD38 KO on iNK cell metabolism. We found that, relative to hnCD16 iNK cells, hnCD16/CD38 KO iNK cells had significantly higher intracellular NAD+, NADH, and ATP levels (Fig. 1D). Additionally, hnCD16/CD38 KO iNK cells exhibited elevated mitochondrial oxidative phosphorylation (Fig. 1E) and marked resistance to oxidative stress to hydrogen peroxide exposure (Fig. 1F). Together, these results demonstrate a significant enhancement of NK cell mitochondrial oxidative phosphorylation and redox homeostasis in iNK CD38 KO cells.
To enhance hnCD16/CD38 KO iNK cells further, we incorporated a third modification consisting of an IL-15 receptor signaling complex (IL-15RF). This receptor complex is expressed on the cell surface and provides IL-15 signals required for NK cell survival and proliferation independent of exogenous cytokine. To determine the efficacy of hnCD16/CD38 KO/IL-15RF iNK cells combined with dara to target AML, we first assessed CD38 expression on THP-1 cells (an AML cell line) and primary AML blasts incubated with or without retinoic acid. We observed high CD38 expression on both THP-1 cells and primary AML cells further elevated with retinoic acid treatment (Fig. 1G). THP-1 and primary AML cells were labeled with CellTrace dye and used as targets for killing assays using hnCD16/CD38 KO/IL-15RF iNK cells. Compared to hnCD16/CD38 KO/IL-15RF iNK cells cultured with targets alone, adding dara led to higher target cell killing, especially after retinoic acid exposure (Fig. 1H). In 12-hour live imaging experiments testing iNK cell cytotoxicity against THP-1 cells, similar results were observed (Fig. 1I).
Collectively, our results show that utilizing the iNK cell platform to uniformly express hnCD16 and IL15RF combined with complete CD38 KO is an effective strategy to promote effective ADCC against CD38+ cells in the absence of fratricide, and that CD38 KO reprograms NK cells for higher oxidative metabolic fitness for improved persistence and anti-tumor function. Furthermore, we have generated proof-of-concept data supporting triple gene-modified iNK cells combined with dara as a novel AML immunotherapy.
Cichocki:Fate Therapeutics, Inc: Consultancy, Patents & Royalties, Research Funding. Bjordahl:Fate Therapeutics: Current Employment. Bonello:Fate Therapeutics, Inc: Current Employment. Mahmood:Fate Therapeutics, Inc: Current Employment. Rogers:Fate Therapeutics, Inc: Current Employment. Ge:Fate Therapeutics, Inc: Current Employment. Lee:Fate Therapeutics, Inc.: Current Employment. Felices:GT Biopharma: Consultancy. Walcheck:Fate Therapeutics: Consultancy, Research Funding. Blazar:Fate Therapeutics Inc.: Research Funding; KidsFirst Fund: Research Funding; Magenta Therapeutics: Consultancy; Childrens' Cancer Research Fund: Research Funding; BlueRock Therapeutics: Research Funding; BlueRock Therapeuetic: Consultancy; Tmunity: Other: Co-founder. Valamehr:Fate Therapeutics, Inc: Current Employment, Current equity holder in publicly-traded company. Miller:GT Biopharma: Consultancy, Patents & Royalties, Research Funding; Onkimmune: Honoraria, Membership on an entity's Board of Directors or advisory committees; Nektar: Honoraria, Membership on an entity's Board of Directors or advisory committees; Fate Therapeutics, Inc: Consultancy, Patents & Royalties, Research Funding; Vycellix: Consultancy.
FT538 is a genetically modified induced pluripotent stem cell derived NK cell product that can be combined with daratumumab to target CD38 on AML after retinoid acid induction.
Author notes
Asterisk with author names denotes non-ASH members.

This feature is available to Subscribers Only
Sign In or Create an Account Close Modal